Discussion Closed This discussion was created more than 6 months ago and has been closed. To start a new discussion with a link back to this one, click here.
Shear Piezos
Posted 2017/06/15 2:23 GMT-4 1 Reply
Please login with a confirmed email address before reporting spam
Hello everyone,,
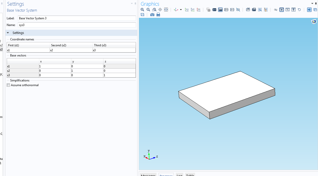
I am having a problem with Base Vector system settings for a shear piezo plate that I am modeling to shear in Z and then at some time X directions (see the attached model) . The tutorials that I have found online are helpful except for the coordinate system settings. In the link below, I am referring to page 7 of the pdf file, I don't understand how the coordinates x1 and x3 are changed.
www.comsol.com/model/piezoelectric-shear-actuated-beam-24
How do I change the base vectors to achieve shearing in the X and Z directions. Any suggestions will be highly appreciated.
Thanks
Warm Regards
I am having a problem with Base Vector system settings for a shear piezo plate that I am modeling to shear in Z and then at some time X directions (see the attached model) . The tutorials that I have found online are helpful except for the coordinate system settings. In the link below, I am referring to page 7 of the pdf file, I don't understand how the coordinates x1 and x3 are changed.
www.comsol.com/model/piezoelectric-shear-actuated-beam-24
How do I change the base vectors to achieve shearing in the X and Z directions. Any suggestions will be highly appreciated.
Thanks
Warm Regards
Attachments:
1 Reply Last Post 2017/06/15 11:24 GMT-4
