Discussion Closed This discussion was created more than 6 months ago and has been closed. To start a new discussion with a link back to this one, click here.
Question about induced electric field
Posted 2018/06/27 18:57 GMT-4 Electromagnetics, Low-Frequency Electromagnetics, Studies & Solvers Version 5.3 4 Replies
Please login with a confirmed email address before reporting spam
Dear All,
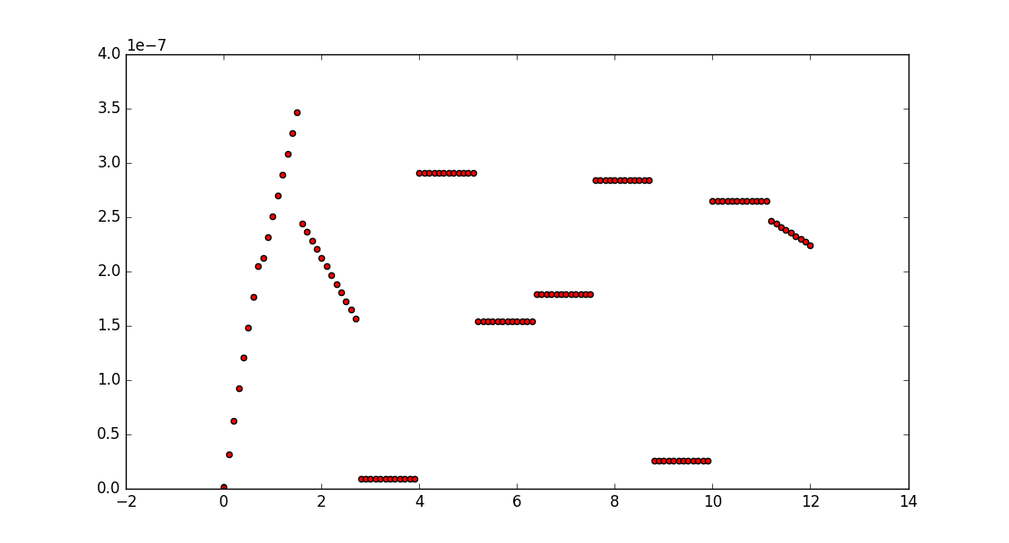
I'm trying to calculate the induced electric field from an external time varying current density. For simplicity just imagine a cylinder with a homogenous current density in the longitudinal direction (z-direction, if you will), that varies sinusoidally with time, say j=cos(t). Solving Maxwell's equations by hand would tell you that there is a magnetic field in the phi (polar angle) direction that varies solely on the radius to the center of the cylinder. Furthermore, this will induce an electric field the longitudinal direction that should be out of phase with the magnetic field, i.e. E~E(r) x sin(t).
I am trying to replicate this behaviour in COMSOL using the AC/DC module (mf physics) in a transient study, but the behaviour COMSOL predicts is not what one would expect, that is sinusoidal. I have attached a picture of the EField vs time plot at some fixed radius. Is this discrepency a possible machine precision error or something of the like? Does anyone have a recommendation or tips on how to implement an induced electric field from some external current density?
Thanks in Advance, Henry
Attachments:
