Note: This discussion is about an older version of the COMSOL Multiphysics® software. The information provided may be out of date.
Discussion Closed This discussion was created more than 6 months ago and has been closed. To start a new discussion with a link back to this one, click here.
Surface current density unit
Posted 2011/10/04 8:23 GMT-4 Low-Frequency Electromagnetics Version 4.2, Version 4.3 10 Replies
Please login with a confirmed email address before reporting spam
I am currently doing a simulation on Comsol 4.2 on a 2D magnetic field representation.
My question is regarding the input value of current density within magnetic fields module.
I would have expected that the current density unit would be A/m2 but it is written A/m which is basically a unit for magnetic fields.(see attached screen shot)
Does anybody has a clue?
Thanks a lot,
Guillaume
Attachments:
Please login with a confirmed email address before reporting spam
on your image it looks like you define a surface current on a boundary. This is why you have the unit A/m. The total current in this case is this linear current density times the length of the boundary in r-direction (and/or z-direction).
If you define azimuthal current density on a domain (cross section) you will get the unit A/m2.
Cheers
Edgar
Please login with a confirmed email address before reporting spam
Thanks for explanation. The boundary on which I applied the current is actually a very thin conductive surface(1um thick); that is why I took it as a boundary.
In the reality, I have a cross-sectional area of 50um2 which is very tiny.
The biggest value allowed in this crosssection is 5e6 A/m2. Shall I put 5e6 A/m in my simulation?
Cheers,
Guillaume
Please login with a confirmed email address before reporting spam
you should respect units, but in 2D-axi a surface is in fact represented by a loop 2*pi*r*dr where dr is a small element of the boundary(=edge) of length L. Do not forget the 2*pi*r when needed ;)
Furthermore, a "surface current" in 2D-axi is in fact a current on a boundary = edge so you must normalise = divide the current by your thickness to get the surface density.
You say it looks "like a line" but your selection is also a line and not a domain = surface (in 2D-axi) so for me something is not understood (by me or you ? ;)
--
Good luck
Ivar
Please login with a confirmed email address before reporting spam
Thanks for answering.
I know about the fact that a boundary in 2D-axi is actually a loop in 3D
I assumed that the thickness of my coil was almost equal to 0, that's why I took a boundary to model it.
The only thing I missed I guess is to divide the value of 5e6 A/m2 that I have by the thickness of the layer.
Thank you for your advises,
Guillaume
Please login with a confirmed email address before reporting spam
carefull, if you have a current density [A/m^2], you must multiply it by the thicknes [m] to get the linear current density [A/m]. I was assuming you started from the current [A], that you need to divide by the thickness [m] to get to the line density [A/m] ;)
As I said, with COMSOl it's easy just check your units, systematically
Note today [rad] and Lagrange multipliers "lm's" do not have (always) units defined just as functions are untiless and require unitless operands, and Parameters used for parametric sweep or continuation sweeps are to be defined as scalars without units
--
Good luck
Ivar
Please login with a confirmed email address before reporting spam
Resulting Bz in the coil is "the same"
Please login with a confirmed email address before reporting spam
your case 2 is strange (add a streamline and look at the magnetic flux lines)
to generate a magnet use the 2nd capture, or your test file, or even the test 2, but add a central cylindrical coordinate system and select the coil + add a domain external current on this cylinder with a cylindrical phi current density of the appropriate value 10*1[A]/Section[m^2]
--
Good luck
Ivar
Attachments:
Please login with a confirmed email address before reporting spam
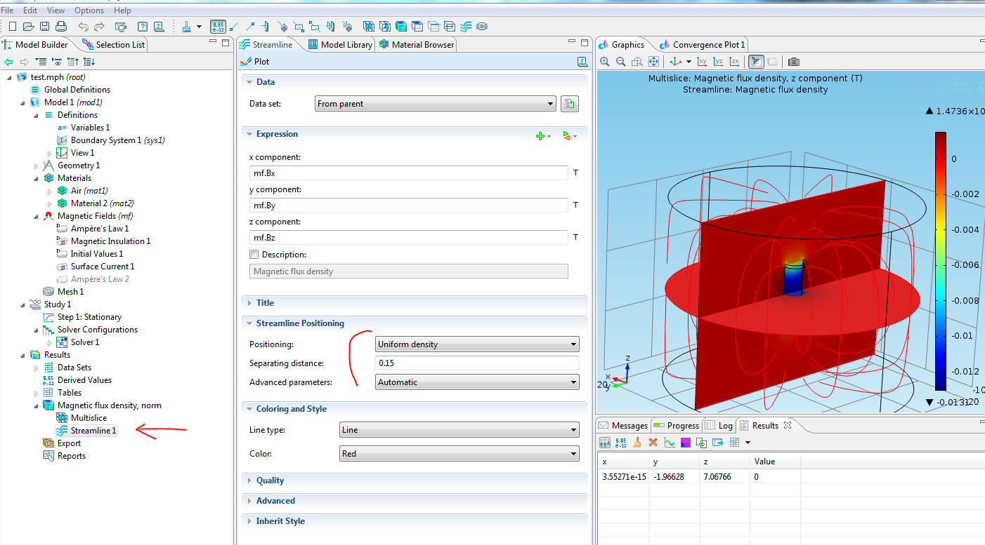
I do not see any problem with test2.mph, stream lines look good.
Attachments:
Please login with a confirmed email address before reporting spam
indeed on last image it looks OK ;)
--
Good luck
Ivar
Please login with a confirmed email address before reporting spam
I have created a 3d metallic nanostructure and incident a range of wavelengths and tried to study the reflectance. I was curious to know the surface current density. In result model builder, I found an option for current and charge in electromagnetic definitions. there are many currents. Jx, Jy, Jz, Jnorm, and many more. It's difficult to understand which one I should opt? I would be very thankful if anyone could explain.
Hi
indeed on last image it looks OK ;)
--
Good luck
Ivar
Note that while COMSOL employees may participate in the discussion forum, COMSOL® software users who are on-subscription should submit their questions via the Support Center for a more comprehensive response from the Technical Support team.
