Discussion Closed This discussion was created more than 6 months ago and has been closed. To start a new discussion with a link back to this one, click here.

Interpolation problem

Please login with a confirmed email address before reporting spam

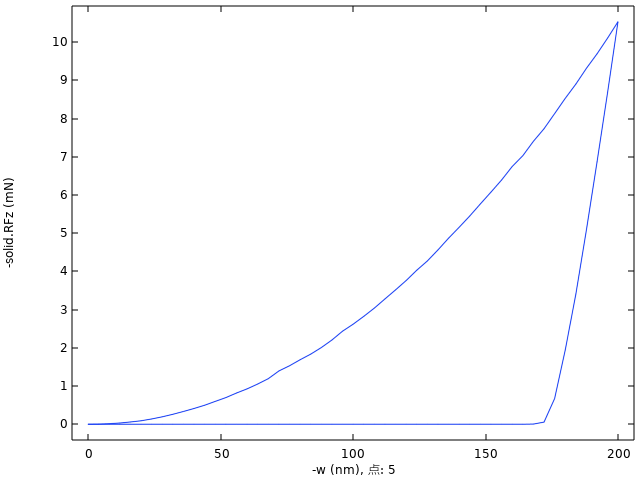
When I import the table data to form an interpolation function, I expect to get the figure shown in Figure 1, but what I actually get is Figure 2.



1 Reply Last Post 2022/03/08 7:42 GMT-5

Please login with a confirmed email address before reporting spam

Posted: 4 years ago 2022/03/08 7:42 GMT-5

You function is not monotonic, so may be tricky to implement as you are planning. It looks like you are plotting the reaction force of something as a prescribed displacement is increased then decreased.

You may be better off using the interpolation function with the solve parameter as the argument and making your presribed displacement a function of a monotonic parameter increase.

This can be achived using "if" statements in your prescribed displacement function. See attached Excel file...

You function is not monotonic, so may be tricky to implement as you are planning. It looks like you are plotting the reaction force of something as a prescribed displacement is increased then decreased. You may be better off using the interpolation function with the solve parameter as the argument and making your presribed displacement a function of a monotonic parameter increase. This can be achived using "if" statements in your prescribed displacement function. See attached Excel file...

Note that while COMSOL employees may participate in the discussion forum, COMSOL® software users who are on-subscription should submit their questions via the Support Center for a more comprehensive response from the Technical Support team.