Discussion Closed This discussion was created more than 6 months ago and has been closed. To start a new discussion with a link back to this one, click here.

Displacement in [mm]

Please login with a confirmed email address before reporting spam

Hello,

I would like to determine the displacement of a point of a leaf spring.
Unfortunately, the result is highly different from the actual construction, I proceeded as follows:
- 3D Model
- Solid Mechanics (solid)
- Stationary Study
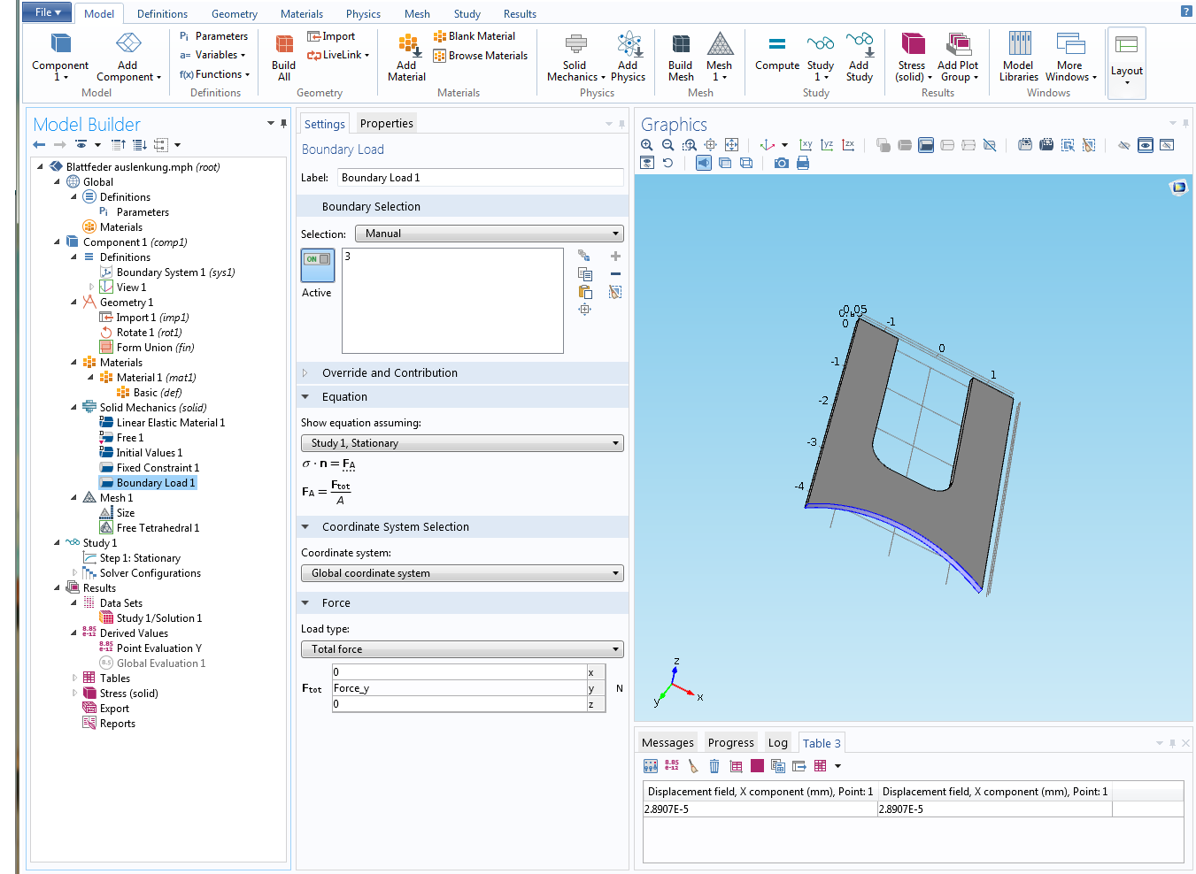
- Geometric Imports (Figure 1)
- Material (brass: E=110[GPa], rho=8.44[g/cm^3], and nu=0.37[1])
- add Fixed Constraint 1 (Figure 2)
- add Boundary Load 1 as Total force in y (Force_y = 40[mN] Figure 3)
- add Point Evaluation Y (Select Point Figure 4)
- use expression Model -> Component 1 -> Solid Mechanics -> Displacement -> solid.disp
or Displacement field, X, Y and Z component

is this right? The values in the experimental construction are be much higher.

Thanks for your help
With best regards Thomas


8 Replies Last Post 2015/04/01 15:19 GMT-4
Nagi Elabbasi Facebook Reality Labs

Please login with a confirmed email address before reporting spam

Posted: 1 decade ago 2015/03/23 12:57 GMT-4
I don’t see anything wrong with the procedure. If you post the model you’re likely to get someone to look at it.
I don’t see anything wrong with the procedure. If you post the model you’re likely to get someone to look at it.

Please login with a confirmed email address before reporting spam

Posted: 1 decade ago 2015/03/24 3:58 GMT-4
Thanks for your answer,
I have added the simulate file in this post ;)
Furthermore I customize the model, insertion of a titanium ball.
I noticed that the titanium ball strongly deformed. It would be very nice if you could view the model and can give me tips.

Thank you for your help,

cya Thomas

P.S.: The displacement at 600mN we actually expect at 40 mN
Thanks for your answer, I have added the simulate file in this post ;) Furthermore I customize the model, insertion of a titanium ball. I noticed that the titanium ball strongly deformed. It would be very nice if you could view the model and can give me tips. Thank you for your help, cya Thomas P.S.: The displacement at 600mN we actually expect at 40 mN


Ivar KJELBERG COMSOL Multiphysics(r) fan, retired, former "Senior Expert" at CSEM SA (CH)

Please login with a confirmed email address before reporting spam

Posted: 1 decade ago 2015/03/24 9:46 GMT-4
Hi

I didn't see any deformation of the ball, but a very large deformation of your thin blade, so I would suggest that you consider the non-linear geometry mode for such large deflexions, and compare your results.

Another point is do you have a static X body load or a "follower" ball-section-normal load, for these deformations that has some importance

--
Good luck
Ivar
Hi I didn't see any deformation of the ball, but a very large deformation of your thin blade, so I would suggest that you consider the non-linear geometry mode for such large deflexions, and compare your results. Another point is do you have a static X body load or a "follower" ball-section-normal load, for these deformations that has some importance -- Good luck Ivar

Please login with a confirmed email address before reporting spam

Posted: 1 decade ago 2015/03/24 9:57 GMT-4
Hello Ivar,
thanks for your advice. Can you please tell me where I can adjust non-linear geometry?
The model is actually a neodymium magnet ball, fixture on a leaf spring and a magnetic forces (Y-axis) provides the deflected.

Thanks für your help, cya Thomas
Hello Ivar, thanks for your advice. Can you please tell me where I can adjust non-linear geometry? The model is actually a neodymium magnet ball, fixture on a leaf spring and a magnetic forces (Y-axis) provides the deflected. Thanks für your help, cya Thomas

Please login with a confirmed email address before reporting spam

Posted: 1 decade ago 2015/03/27 6:24 GMT-4
I noticed that the ball is very strongly deformed at very low forces (F=2 x 2N) and for the ball i used Structural steel as material (Build-In).
In the picture you can see the big deformation, can somebody say with what I'm doing wrong?

Best regards

Thomas
I noticed that the ball is very strongly deformed at very low forces (F=2 x 2N) and for the ball i used Structural steel as material (Build-In). In the picture you can see the big deformation, can somebody say with what I'm doing wrong? Best regards Thomas


Please login with a confirmed email address before reporting spam

Posted: 1 decade ago 2015/03/30 4:29 GMT-4
Hello again,

it would be great if someone can give me a hint again, because my ball of steel are deform very strong at even 2N force.
This may not agree with the reality ;)

Thank you and best regards

Thomas
Hello again, it would be great if someone can give me a hint again, because my ball of steel are deform very strong at even 2N force. This may not agree with the reality ;) Thank you and best regards Thomas

Please login with a confirmed email address before reporting spam

Posted: 1 decade ago 2015/04/01 4:12 GMT-4
Hello again,

sorry for pushing this contribution again. Unfortunately, I'm stuck with my Simulatuion, the deformation of the steel ball is still too big for my used force (see picture in the previous post).
I would appreciate any help or suggestion,

thanks and cya Thomas
Hello again, sorry for pushing this contribution again. Unfortunately, I'm stuck with my Simulatuion, the deformation of the steel ball is still too big for my used force (see picture in the previous post). I would appreciate any help or suggestion, thanks and cya Thomas

Ivar KJELBERG COMSOL Multiphysics(r) fan, retired, former "Senior Expert" at CSEM SA (CH)

Please login with a confirmed email address before reporting spam

Posted: 1 decade ago 2015/04/01 15:19 GMT-4
Hi

Looks funny indeed, but your stress is also very high !
at least 100-1000x above yeld stress so I suspect a unit isue in your BC/Domain load there.

And you might have turned on "automatic" scaling ? that gives different scales for different directions

--
Good luck
Ivar
Hi Looks funny indeed, but your stress is also very high ! at least 100-1000x above yeld stress so I suspect a unit isue in your BC/Domain load there. And you might have turned on "automatic" scaling ? that gives different scales for different directions -- Good luck Ivar

Note that while COMSOL employees may participate in the discussion forum, COMSOL® software users who are on-subscription should submit their questions via the Support Center for a more comprehensive response from the Technical Support team.